//客服系统
当前位置:首页 > 网约车平台

网约车平台

滴滴解封账号要5000元,滴滴被永久封号还有什么办法?

利用网约车平台费用垫付规则虚假刷单

滴滴永久封禁解决办法,滴滴快车封号解封教程

告诉你阳光出行车主注册条件!

花小猪打车靠谱吗?滴滴为什么要推出花小猪

滴滴车辆不在车型库中无法注册?别人都是怎么注册通过的?

滴滴认证司机拍照要求

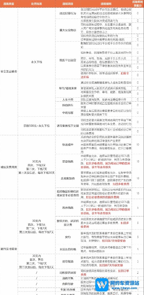
阳光出行新版即时用车客诉违规处罚规则条例5.1

阳光出行新版即时用车客诉违规处罚规则条例5.1

阳光出行怎么样?滴滴打车哪个好?有人用吗?

公司户的车可以注册滴滴吗?公司车注册步骤

  1. 首页

  2. 在线客服

  3. 自助商城

  4. 微信公众号

X南京市某某生物科技有限公司

截屏☞微信扫码添加

微信号:hllplb

(长按微信号复制☞加好友)

  点击打开微信

微信号已复制,请打开微信添加咨询详情!