阳光出行新版即时用车客诉违规处罚规则条例5.1

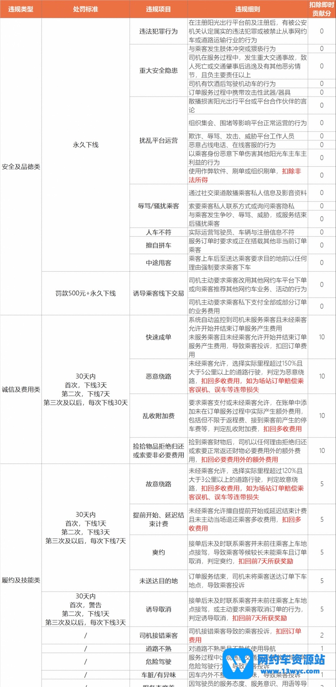
阳光出行即时客诉违规处罚规则分为三大类:安全及品德类、诚信及费用类、态度及技能类,请平台车主师傅仔细阅读以下处罚规则,切莫触碰高压线,与平台共同维护健康和谐的司乘服务环境。
即时用车客诉条例5.1
2020.4.1正式上线

//客服系统

阳光出行即时客诉违规处罚规则分为三大类:安全及品德类、诚信及费用类、态度及技能类,请平台车主师傅仔细阅读以下处罚规则,切莫触碰高压线,与平台共同维护健康和谐的司乘服务环境。
即时用车客诉条例5.1
2020.4.1正式上线

