2025年滴滴大动作,多地上线流水保底,一天最高570元
处于网约车领域的行业,于最近这段时期,再次产生了新的动态情况,滴滴公司在多个不同的城市,推出了流水保底这样的活动,此活动吸引到了数量不少的司机给予关注,并且也因此引发了数量不少的争议。
保底政策具体内容

滴滴于昆明为才加入的司机设定了两类保底办法,其中一类是需在线五个小时并且完成十二单,如此便能获得一百三十元的保底收入,另一类是要在线八个小时且完成二十二单,此时保底金额提升到三百五十元,要特别说明的是,除了基础保底之外,司机还有机会争取最高可达四百八十五元的额外通关奖励。
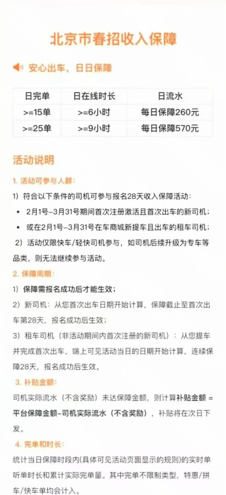
类似于这样的活动呢,重庆和北京也都推出啦。重庆的保底分呢,有两档,一档是130元,另一档是350元。北京这边呢,要求在线6小时完成15单,保底260元,或者在线9小时完成25单,保底570元。这样的活动呀,主要是针对新注册的司机,以及在滴滴平台租车的那些司机。各个城市的具体规则呢,是以司机端显示的为准哦。

司机群体不同看法
对新手挺友好的这种保底政策,青岛张师傅是这么认为的。他讲新手司机没多少经验,一般每天跑8小时,可不一定就能赚到那么多钱。有了保底收入,心里踏实不少,不用怕白忙活一场。
成都的柳师傅持有不一样的看法,他担忧滴滴推出保底做法之后,平台会率先给参与保底规定的司机派送订单,兼职司机获取订单的机遇会大幅降低,尤其是在二月到四月这个处于行业淡季的时间段,这样的订单派送偏向会令没有参与保底规定的司机更难以维持生计 。

行业现状与挑战
按照交通运输部给出的数据,在2024年,全国网约车每日平均订单量大概是2000万单,并且持有证件的司机数量超过了600万人,平均看来每个司机每天仅仅能够接到3至5单。成都地区的每日平均订单量大约是15.19单,不过这是全市所有司机的平均数值。
在实际开展运营工作期间,好多司机都反馈如今接受订单变得越发困难。王师傅来自北京,他讲自己每天处于上线状态达10小时,通常情况下仅仅能够接到大概10单 。每一单的平均收入差不多是20元 。把油费以及平台抽取的分成扣除掉之后,一天的收入常常是达不到200元的 。
平台竞争加剧
在网约车行业运力争夺战走向升级之时,滴滴推出了此次保底政策,高德打车、曹操出行、T3出行等平台也借各种奖励措施去争夺司机资源,2025年年初,各大平台显著加大了司机招募力度。
被称作行业分析师的那类人表明,当下网约车市场已然步入存量竞争的阶段。平台要获取稳定以及充足的运力才能保障用户感受,然而司机期望在多个平台之间挑选收益偏高的机遇。这样的双向选择致使平台不得不持续调整策略去留住司机。
保底政策的潜在问题
尽管保底政策听来不乏吸引力,然而实际执行期间存在好些问题。成都李师傅有所抱怨,称平台所要求的12单看似数量不多,可是在订单分布不均衡的情形下,某些驱动器不时难以承接足额订单。
又有一个问题存在,那便是保底政策的能够适用的条件,这些活动一般限定于新招收的司机这样的群体范围之内,那些经验丰富年资久的老司机是没有能够参与资格的,如此这般的情况很有可能会引发出现不公平的现象状况,并且呢,保底政策大都是一些为期比较短的活动,司机群体们因为这般会担心忧虑活动一旦结束之后自己的收入将会降到很大程度地下降 。
司机收入保障思考
长远来看,网约车司机收入保障所需的是更为系统的解决方案,短期内的补贴以及保底活动,能够在一定程度上对司机压力起到缓解作用,但却没办法从根本上解决收入不稳定这一问题,司机真正所需要的是合理的单价,还有透明的抽成机制以及稳定的订单来源。
已开始探索行业规范举措的城市有部分,长沙市于去年试点了网约车司机最低小时工资保障,深圳市同样在研究网约车运力动态调控机制,这些尝试极有可能为行业健康发展供给新思路 。
诸位司机伙伴,你于哪座城市跑车呀?你认为滴滴的保底政策能够切实改善司机收入不?欢迎于评论区分享你的看法哟,要是觉得本文有用的话,请点赞并转发呀!
声明:转载整理所有图文是出于传递更多信息之目的。若有来源标注错误或侵犯了您的合法权益,请与我们联系,我们将及时更正、删除,谢谢。


