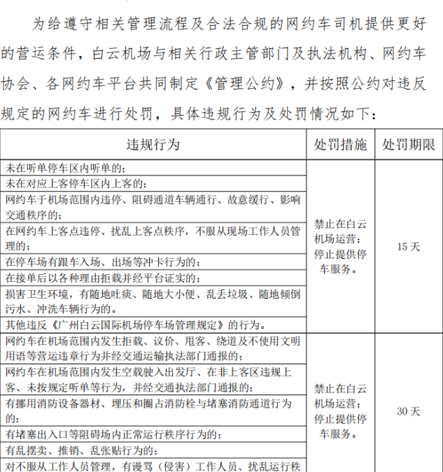
7月15日生效!机场网约车新规停车费砍半,违规直接封15天,老司机懵了:这波咋接?
“以前在白云机场接一单,停车费能吃掉半单收入!现在突然说停车费砍半,还得去指定区排队…”广州网约车司机老陈看着通知,心里犯嘀咕:新规到底是给司机减负,还是又加了道紧箍咒?

一、先算笔账:停车费直接砍半,司机能省多少钱?
以前:前2小时停车费20元(10元/小时),超时后5元/小时,单日80元封顶;
现在:前2小时10元(直接省10元),超时后5元/小时,单日80元封顶;
更狠的是:上客后15分钟内离场,停车费全免!
举个例子:
接1单1花小时 → 以前掏10元,现在只花5元(前2小时10元,平均每单5元);
接2单花3小时 → 以前掏25元(10+10+5),现在只15元(10+5);
按每天接5单算,一个月能省近千元停车费!
二、接单流程大改:听单区和上客区分离,到底是坑还是福?
① 新规核心:“排队等单 + 精准上客”
② 司机炸锅的点:
③ 隐藏福利:
三、剧情反转:这波改革,其实是 “合规司机的春天”?
以前:黑车、外挂司机 “乱抢单”,合规司机排队1小时,接单0机会;停车费贵到接不起,只能挑 “高价单”,拒单率飙升;机场秩序混乱,乘客投诉多,司机口碑分狂掉…
现在:停车费大降,中小单也能接(以前嫌停车费贵,只敢接大单);听单区 “排队等单”,外挂司机无机可乘,合规司机订单量涨30%+;乘客体验升级(不用满机场找车),司机好评率提升,派单优先级更高!
四、全国趋势:多地跟进 “场站规范化”,合规司机红利爆发!
信号明确:机场、高铁站等大场站,正在从 “混乱抢单” 转向 “规范派单”——谁先适应规则,谁先吃红利!
五、结论:现在的 “不适应”,是未来的 “稳赚钱”
白云机场新规看似 “束缚”,实则是过滤掉 “不守规矩的司机”,给合规司机腾出生存空间:停车费省了 → 成本降了;听单区规范了 → 订单公平了;全国都在学 → 红利期来了!


现在问题来了:你所在的城市,场站接单规则改了吗?评论区聊聊,新规是坑还是机遇?
声明:转载整理所有图文是出于传递更多信息之目的。若有来源标注错误或侵犯了您的合法权益,请与我们联系,我们将及时更正、删除,谢谢。


