网约车司机必读:2025年网约车行业大变革:新规落地,多地发布网约车专项整治行动

随着2025年的到来,网约车行业迎来了新的挑战与机遇。各地政府纷纷出台新政,旨在规范市场,保障乘客安全,提升服务质量。以下是一些关键变化和专项整治行动的概览:

新能源车年检新规,老旧电车面临淘汰
自3月1日起,新能源汽车年检将更加严格。《新能源汽车运行安全性能检验规程》的实施,意味着动力蓄电池安全检测将成为必检项目。充电和电气安全检测不合格的车辆将无法上路,这可能导致大量老旧电动车被迫淘汰。

西双版纳:网约车平台与驾驶员签订劳动合同
西双版纳州将于1月1日实施新细则,要求网约车平台与驾驶员签订劳动合同或协议,明确平台责任,保障驾驶员权益,避免通过高额风险抵押金转嫁经营风险。
常州:网约车平台调价需提前公布
常州市自1月4日起实施新细则,规定网约车平台在调整定价机制或动态加价机制前,至少提前7日向社会公布,确保价格透明。
上海:租赁性质车辆不得从事网约车经营
上海要求租赁性质车辆必须变更为“预约出租客运”,并在规定时间内完成网约车运输证申领。5月1日起,未取得运输证的车辆和人员将不得从事网约车服务。
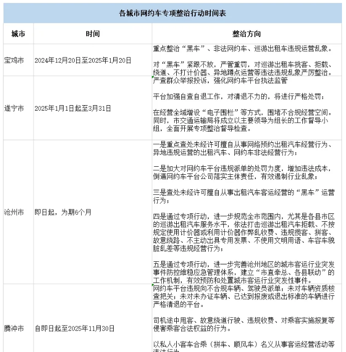
春节专项整治行动,规范市场秩序
各地正开展春节专项整治行动,重点打击非法运营、违规收费等行为,保障春节期间的出行安全。

面对2025年的新规和专项整治行动,网约车司机和平台需要及时调整,以适应新的市场环境。同时,乘客也将享受到更加安全、规范的出行服务。让我们共同期待一个更加美好的出行未来!
请各位司机师傅们留意各地政策,及时调整出车策略,确保合规经营。同时,也请广大乘客在享受服务的同时,关注行业动态,共同维护良好的出行环境。关注我们,获取更多网约车行业资讯,让我们一起见证行业的每一次进步!
#2025网约车新政 #新能源车年检 #西双版纳网约车新规 #常州网约车调价 #上海租赁车新规 #春节专项整治行动 #网约车行业变革
声明:转载整理所有图文是出于传递更多信息之目的。若有来源标注错误或侵犯了您的合法权益,请与我们联系,我们将及时更正、删除,谢谢。
本站资源仅供用于学习和交流,请遵循相关法律法规。 本站一切资源不代表本站立场,如有侵权/违规/不妥请联系下方QQ或邮箱删除,敬请谅解。
顺风车业务:公司车、营运车,租赁车,超龄车,车型不达标,驾龄不够!嘀嗒解封,嘀嗒洗号升分 ⚡⚡ 网约车业务:高德车主、阳光出行、小拉出行、首汽约车、美团打车等!滴滴快车:驾龄不够,超龄车正在接单中! 客服微信:wyczn8
软件商城:>点这里< ⚡ 流量卡:>点这里<